穗府规〔2018〕14号
各区人民政府,市政府各部门、各直属机构:
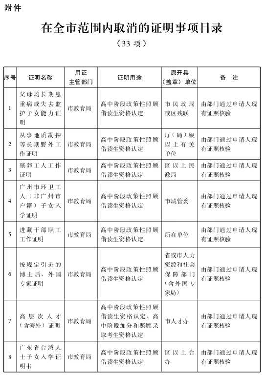
根据《国务院办公厅关于印发全国深化简政放权放管结合优化服务改革电视电话会议重点任务分工方案的通知》(国办发〔2017〕57号)、《广东省推进职能转变协调小组关于在全省开展“减证便民”行动的通知》(粤职转发〔2017〕1号)要求,经研究论证,决定在全市范围内取消33项证明事项。
对取消的证明事项,任何单位不得以任何方式再行要求办事人提供相关证明,开具证明单位也不再开具相关证明(市外单位确实要求提供相关证明的,本着方便办事人的原则予以出具)。各区要及时通知证明事项材料收取单位修改办事指南、优化办事流程,确保事项取消落到实处。要切实加大信息共享力度,通过信息共享、网络核验、主动调查、告知承诺以及加大失信惩治力度等方式,确保监管责任落实到位。
附件:在全市范围内取消的证明事项目录(33项)
广州市人民政府
2018年6月1日




广州市人民政府办公厅秘书处 2018年6月7日印发