各区人民政府,市政府各部门,各有关单位:
根据《广州市构建“链长制”推进产业高质量发展的意见》有关要求,经市人民政府同意,现将《广州市时尚产业集群高质量发展三年行动计划》印发给你们,请结合实际认真贯彻执行,执行过程中遇到的问题,请径向市工业和信息化局、市商务局反馈。
广州市工业和信息化局 广州市商务局
2022年8月2日
广州市时尚产业集群高质量发展三年行动计划
根据《广州市构建“链长制”推进产业高质量发展的意见》,紧抓供给侧结构性改革和消费升级机遇,加快推进我市服装、皮具、美妆日化、珠宝首饰、灯光音响、定制家居等时尚产业高质量发展,打造产业与消费良性互促、国内国际双循环的综合性国际消费中心城市,制定本计划。
一、指导思想
以习近平新时代中国特色社会主义思想为指导,学习贯彻党的十九大和十九届历次全会精神,深入贯彻习近平总书记对广东、广州重要讲话和重要指示精神,坚定不移全面深化改革扩大开放,构建现代化产业体系,推动时尚产业集聚化发展向集群化发展跃升,深入实施以数字化、智能化、网络化、绿色化为引领的创新驱动发展战略,聚焦供给侧结构性改革主线,以区为主、市区联动、部门协同,巩固提升优势产业链群,培育发展新兴消费,增强与关联产业协作配套能力,促进时尚产业与互联网、文化创意融合发展,完善产业生态体系,进一步提升时尚产业对全市经济的支撑作用。
二、发展目标
到2024年,全市时尚产业规模达到万亿级,力争培育出20位广州时尚名师、20个广州时尚名品、20家广州时尚名店、20个广州时尚设计师工作室,10家营业收入超100亿元、50家营业收入超过10亿元的行业龙头企业。形成技术先进、结构优化、国际化程度高的产业集群,绿色发展体系进一步完善,技术研发、创意设计、生产制造等产业人才集聚程度达到领先水平,创新发展、区域品牌建设卓有成效,自主品牌和企业国际影响力进一步增强,基本建成创新要素齐全、创新氛围浓厚、创新协同良好的产业链体系,时尚之都建设优势进一步巩固。
三、基本原则
——自主创新引领高质量发展。坚持创新驱动,推动政产学研用深度融合,带动产业创新、科技创新、制度创新协调互促,增强时尚产业集群发展能级。
——品牌建设构筑时尚名片。大力推动品质革命、品牌塑造、品种拓展,以品质品牌品种的提档升级带动时尚产业集群提质增效。推动时尚产业集群深度参与全球分工,提高广州时尚产业品牌的国内号召力和国际影响力。
——结构调整带动产业升级。加强供给侧结构性改革,优化产品结构,创造高品质供给,持续满足消费升级需求。主动推进需求侧管理,升级传统业态、融合创新业态,深挖国内大循环市场、促进国内国际双循环发展机遇。
——产业集聚优化资源配置。优化资源配置,推进时尚产业实现规模化生产。优化产业布局,引导生产要素向产业集群和园区(基地)集中。增强产业链带动力,打造集消费、设计、研发、制造为一体的若干产业链集群。
——环保低碳驱动绿色发展。践行绿色发展理念,加快绿色制造体系建设,推动企业循环式生产、园区循环式改造、产业循环式组合,构建时尚产业集群循环经济产业链。
四、工作任务
(一)打造时尚产业名片,加快产业“控链”
大力整合时尚展会、时尚发布、时尚商圈、时尚论坛、时尚传媒等多维元素,构建“1 n”时尚制造发布平台,打造潮流风尚标杆、时尚制造名片。规范发展网红经济、首店经济、首发经济、体验经济、创意经济、共享经济、分时经济、预约经济、平台经济等时尚新业态,大力发展跨境b2b、社区团购、移动电商、直播带货、社交电商等“不见面”“零接触”商贸新模式,支持开展机会清单发布、供需资源对接、项目打磨路演等新场景挖掘,提升广州“时尚之都”影响力。开展时尚“名师”“名品”“名店”等评选活动,推动名牌穗企“携手参展”“抱团出海”参加中国国际时装周、中国国际服装服饰博览会、国际时尚生活博览会以及米兰、伦敦、巴黎、纽约时装周等境内外知名时尚展会。对举办国际性会议、行业会议和时尚产业发布活动等,依据现行会展政策给予补助。强化线下场景体验,设计广府文化、广式餐饮等特色ip场景,开发工业遗产、文化创意、观光工厂、工业博物馆等工业旅游新模式,培育地域特色鲜明、文化内涵丰富、旅游色彩浓厚的工业旅游集中区和精品旅游线路。(牵头单位:市工业和信息化局、商务局,配合单位:市贸促会、文化广电旅游局,各区政府)
(二)夯实空间载体建设,强化产业“固链”
支持各区围绕优势产业,布局培育1—2个时尚产业智能制造特色园区,实施土地要素优先保障,开展标准厂房建设,支持建成的标准厂房产权按规定分割转让,吸引行业骨干、专精特新、高成长企业“拎包入住”集聚发展。分析空间布局,梳理园区载体,摸查优质企业厂房需求,构建市区联动多部门协调机制,加强工业载体精准供给,推动时尚产业企业向产业区块汇集、产业区块向主导产业集聚、主导产业向优势领域集中。鼓励区位相邻或产业互补的区域共同探索“伙伴园区”“异地孵化”等多种合作方式,建立区域合作发展利益分享机制,打造全市一盘棋的“孵化器—加速器—产业园区”企业培育体系。鼓励天河路、北京路、环市东等零售商圈及流花矿泉地区、十三行、站前路、华林玉器城、站西路、中大、狮岭、三元里、大罗塘、新塘等专业市场集群优化业态结构、加快转型升级,探索“新批发 新零售”“线上 线下”“商贸 文旅”等新模式、新业态,建设集时尚商品展贸展销、文化旅游、综合娱乐、数字创意于一体的时尚智慧商圈。遴选一批优质的广州时尚产品入驻商圈,连片建设时尚集聚区域。(牵头单位:市工业和信息化局、商务局,各区政府,配合单位:市规划和自然资源局、市住房城乡建设局、国资委)
(三)强化创新驱动引领,实施产业“强链”
提升时尚设计水平,推动设计服务从产品设计向系统设计、服务设计、品牌设计、生态设计等领域拓展。积极探索基于数字经济的个性化定制、众包设计等创意设计模式,支持时尚产业集群企业建立以工业设计中心为主的工业设计创新体系,鼓励创建线上创客平台和创客设计基地,加快培育以数字化、网络化为基础的创新型设计平台建设。鼓励企业申报国家级、省级重点实验室、工程(技术)研究中心、企业技术中心、制造业创新中心等研发平台和国家级、省级工业设计研究院、工业设计中心,鼓励公共研发服务机构积极开展行业关键共性技术研究,择优支持一批市级工业设计中心项目。支持发展网络协同、个性定制、柔性生产、共享制造、云产业链、虚拟产业园等制造新模式,推动企业提升核心装备和关键工序的智能化水平,市、区联动打造一批标杆型智能制造产业园、智能车间、智能工厂。对工业企业实施技术改造,实现智能制造、柔性制造变革的项目,按现行政策给予资金支持。(牵头单位:市工业和信息化局,配合单位:市科技局、发展改革委、市场监管局,各区政府)
(四)突出产业数字化赋能,实现产业“升链”
聚焦时尚产业集群重点领域数字化转型共性需求,遴选、组建“1 2 n”供应商联合体(即面向每一个集群,形成行业ag九游会登录j9入口的解决方案服务商、跨行业跨领域平台等两方紧密合作的建设主体,协同n个数字化转型ag九游会登录j9入口的合作伙伴,包括但不限于工业设计、共享制造、物流仓储、直播电商、金融服务等),共同建设行业级工业互联网平台,形成集群数字化转型ag九游会登录j9入口的解决方案。编制时尚产业集群企业数字化转型工作指引,形成指导企业数字化转型的应用产品目录、规范和流程。遴选服装、皮具、美妆日化、珠宝首饰等重点领域内优质骨干企业或中小企业,推动“1 2 n”数字化ag九游会登录j9入口的解决方案落地应用,每个重点领域打造20家数字化转型方案应用企业标杆。依托政策直播间、工业互联网进集群、推广典型示范案例等活动,为中小微企业提供咨询诊断服务,引导有基础、有条件的中小微企业加快传统制造装备联网、关键工序数控化等数字化改造。(牵头单位:市工业和信息化局,配合单位:市科技局,各区政府)
(五)聚焦供应链管理提升,推动产业“延链”
鼓励传统商贸流通企业向全渠道平台商、集成服务商、供应链服务商、定制化服务商转型,提供原材料采购、加工、分销、进出口、仓储、物流、金融、信息咨询等综合集成服务。推动新物流赋能新零售发展,依托大数据和智能设备提供智能下单、智能仓储、智能运输、智能物流等全方位服务,满足消费者个性化、碎片化需求。支持龙头企业内部供应链团队向独立的现代供应链企业转型发展。促进制造企业增强供应链柔性,以顾客需求为核心,推动发展基于物联网、大数据、云计算、5g、区块链等的供应链新模式。加快建设政策咨询、信息互联互通、物流配送、金融服务、技术推广研发等具有行业公共服务性质的供应链平台,全面增强时尚产业供应链服务效能。加快要素资源双循环,鼓励供应链管理、会计咨询等专业服务联动协同“走出去”,鼓励投资或收购国外高新技术和战略资产。(牵头单位:市商务局、工业和信息化局,配合单位:市发展改革委、科技局,各区政府)
(六)加强绿色制造升级,抓好短板“补链”
加快构建绿色设计产品、绿色工厂、绿色园区、绿色供应链等绿色制造体系。围绕洗水、电镀等产业链瓶颈,引导绿色化工艺升级与先进技术装备应用。推动企业循环式生产、园区循环式改造、产业循环式组合,搭建资源共享、工业废物处理公共平台,引导中小企业入园集聚,提高能源资源综合利用效率。对于专业园区内符合区域规划环评要求及生态环境准入条件的建设项目,项目环评与区域规划环评实施联动,项目环评文件内容可适当简化。围绕重点行业领域,建设一批环保工艺工作室,降低企业环保改造成本。引导不同行业的企业链接共生,建立跨行业的循环经济产业链。(牵头单位:市工业和信息化局、生态环境局,配合单位:各区政府)
(七)精准发力扶持企业,确保产业“稳链”
利用省市专项资金,加大对时尚产业集群产业链“链主”企业及“链群”企业的研发创新、平台建设、公共服务、试点示范、产业活动的支持力度。鼓励龙头骨干企业整合产业链上下游关联企业在本地设立企业总部,达到总部认定标准的,按我市总部经济政策给予支持。在“三个一批”企业库基础上延伸构建时尚产业集群高成长企业库,探索完善高成长企业遴选和挖掘机制,入库企业可享受“三个一批”企业同等扶持政策。(牵头单位:市工业和信息化局,配合单位:市发展改革委、商务局、科技局、贸促会,各区政府)
(八)推动质量品牌双提升,突出产业“优链”
弘扬精益求精的工匠精神和精品意识,支持企事业单位主导或参与国际标准、国家标准和行业标准等各级标准制修订,建立产品全生命周期质量控制和追溯机制,推广先进质量管理方法和国际质量体系认证,鼓励大中型企业实施首席质量官制度,强化企业质量主体责任。加大对高风险企业和产品的监督检查力度,严厉打击制假售假、非法生产等违法行为,提高质量安全监管水平。大力支持老字号传承和传统技艺创新,孵化催生一批新锐品牌、国潮品牌和网红爆品,对市属国有企业旗下老字号品牌承租国有企业物业的,租金价格可按评估价或政府指导价的50%确定,租赁期限最长可达12年,物业持有方租金优惠部分实施“单列考核”。(牵头单位:市市场监管局,配合单位:市工业和信息化局、国资委、文化广电旅游局、规划和自然资源局,各区政府)
五、保障措施
(一)加强组织领导
依托“链长工作专班”,制定年度工作计划,开展“一季度一会一调研”,抓好重点工作督促协调。围绕时尚产业集群中服装、皮具、美妆日化、珠宝首饰、灯光音响、定制家居等细分产业,成立相关产业“分链长工作专班”、“分链主工作专班”和专家咨询委员会,建立市、区、协会、企业多方联动机制,协同推动重大规划、重大政策、重大工程、重点项目、重要资源和重要工作的配置及落实。(牵头单位:市工业和信息化局、商务局,配合单位:市贸促会,各区政府)
(二)完善工作体系
按照“重点突出、错位协同”的产业发展格局,各区聚焦本地特色优势产业制定产业导则和发展措施,市各相关部门对此予以优先支持。制定时尚产业集群细分产业链图谱和清单,梳理相应龙头骨干企业和重点项目表,构建产业区块或重点园区地图,建立时尚产业集群创新体系。针对产业链薄弱环节,制定产业链招商清单及工作计划。完善时尚产业集群综合公共服务平台,建立健全信息数据共享机制、综合评价指标体系和政策支撑体系。对时尚产业集群特色园区建设,统筹安排用地指标,落实工业用地产业监管,推广产权分割、弹性出让、标准厂房政策,加大土地要素保障力度。(牵头单位:市工业和信息化局、商务局,配合单位:市贸促会、规划和自然资源局、统计局,广州税务局,各区政府)
(三)夯实资金支撑
每年从广州市促进工业和信息化产业高质量发展资金中支出部分资金,专项用于时尚产业集群高质量发展相关工作。通过政府投资基金等手段,鼓励和引导风险投资等社会资本投入到时尚产业发展领域,支持优质企业并购重组、挂牌、上市。鼓励银行等金融机构开发符合时尚产业特点的多元化投融资产品,通过贴息贷款、并购贷款、担保贷款、银团贷款等途径支持时尚产业企业发展。进一步健全市场化的技术交易服务体系,加速创新成果知识产权化。(牵头单位:市工业和信息化局,配合单位:市财政局、商务局、地方金融监管局、贸促会,各区政府)
(四)强化人才支持
深化产业人才呼应行动,实施一批育才攻关重点项目、产教学研特色项目,打造一批产教融合型实习实训示范基地、校企人才合作样板学校,举办一批ag九游会登录j9入口的人才招聘大会、产业创新大赛。鼓励产业数字化人才在职培育,通过政府购买服务等多种方式,加大数字技能人才培训力度,支持符合条件的机构和组织为中小微企业开展产业数字化人才培训。加大时尚产业集群专项人才支持力度,按我市现行人才政策,在专业人才认定引进、培育使用等方面予以政策支持。健全时尚高层次人才管理与补贴机制,推动时尚产业集群紧缺人才纳入急需紧缺技能人才目录。(牵头单位:市工业和信息化局、商务局、人力资源社会保障局、教育局,配合单位:各区政府)
(五)培育消费理念
顺应消费升级趋势,结合广州市建设国际消费中心城市的重大战略部署,加大穗企精品、广货名品宣传力度,引导和培育市民树立绿色消费、品质消费、健康消费的时尚消费理念,充分激发时尚消费潜力,营造时尚氛围,打造城市时尚文化名片。(牵头单位:市商务局,配合单位:市贸促会、工业和信息化局、发展改革委、市场监管局、文化广电旅游局、各区政府)
(六)推进产业共治
推动行业协会、龙头骨干企业、智库机构、金融机构、中介服务机构等各方力量联合,分产业链建设一批专业化、市场化的产业链战略咨询支撑机构,支持其承担产业规划和政策研究、产业创新资源链接、产业技术服务平台建设、产业促进活动组织。引导第三方机构或行业协会联合行业内相关企业,共建b2b o2o的产业链全球网上集采平台,提升产业效率和资源集中度,形成产业链上下游协同发展、协作共赢的生态系统。(牵头单位:市工业和信息化局、商务局,配合单位:市贸促会)
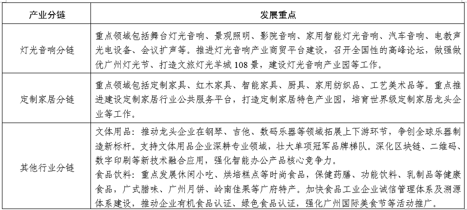
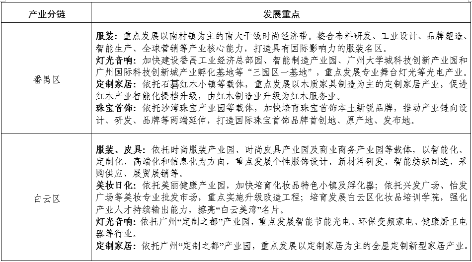
附件:1.广州市时尚产业集群分链发展重点





