人社部规〔2020〕1号
各省、自治区、直辖市及新疆生产建设兵团人力资源社会保障厅(局),国务院各部委、各直属机构人事部门,各中央企业人事部门:
为加强经济专业人员队伍建设,更好地适应我国经济高质量发展新要求,根据《人力资源社会保障部关于深化经济专业人员职称制度改革的指导意见》(人社部发〔2019〕53号)和国家职业资格制度等有关规定,我们制定了《经济专业技术资格规定》和《经济专业技术资格考试实施办法》。现印发给你们,请遵照执行。
本通知自印发之日起施行,原人事部《关于印发<经济专业技术资格考试暂行规定>及其<实施办法>的通知》(人职发〔1993〕1号)同时废止。
人力资源社会保障部
2020年1月8日
经济专业技术资格规定
第一条 为加强经济专业人员队伍建设,科学客观公正评价经济专业人员,释放经济专业人员创新创业活力,根据经济专业人员职称制度改革要求和国家职业资格制度,制定本规定。
第二条 本规定适用于从事经济专业工作的专业技术人员。
第三条 国家设置经济专业技术资格,分为初级、中级、高级三个级别,列入国家职业资格目录。
经济专业技术资格英文名称为economics professional qualification。
第四条 经济专业技术资格实行全国统一组织、统一大纲、统一命题的考试制度。
第五条 人力资源社会保障部负责经济专业技术资格的政策制定、实施与监管。
有关行业主管部门按照职责分工参与相应专业的考试大纲拟定、命审题等工作。
第六条 人力资源社会保障部会同有关行业主管部门组织成立考试专家委员会,行业主管部门推荐、管理专家。专家委员会拟定考试大纲,负责命审题工作,研究提出考试专业设置、考试合格标准建议。
人力资源社会保障部确定考试大纲、专业设置,公布考试合格标准。
第七条 凡遵守中华人民共和国宪法和法律,具有良好的道德品行和业务素质,符合初级、中级、高级经济专业技术资格考试报名条件的经济专业人员,均可报名参加相应级别的考试。
第八条 凡从事经济专业工作,具备教育部门认可的高中(含高中、中专、职高、技校,下同)以上学历,均可报名参加初级经济专业技术资格考试。
第九条 具备下列条件之一者,可以报名参加中级经济专业技术资格考试:
(一)高中毕业并取得初级经济专业技术资格,从事相关专业工作满10年;
(二)具备大学专科学历,从事相关专业工作满6年;
(三)具备大学本科学历或学士学位,从事相关专业工作满4年;
(四)具备第二学士学位或研究生班毕业,从事相关专业工作满2年;
(五)具备硕士学位,从事相关专业工作满1年;
(六)具备博士学位。
第十条 具备下列条件之一者,可以报名参加高级经济专业技术资格考试:
(一)具备大学专科学历,取得中级经济专业技术资格后,从事与经济师职责相关工作满10年;
(二)具备硕士学位,或第二学士学位或研究生班毕业,或大学本科学历或学士学位,取得中级经济专业技术资格后,从事与经济师职责相关工作满5年;
(三)具备博士学位,取得中级经济专业技术资格后,从事与经济师职责相关工作满2年。
取得会计、统计、审计中级专业技术资格,符合以上学历、年限条件的,可以报名参加高级经济专业技术资格考试。
第十一条 人力资源社会保障部负责确定初级、中级和高级经济专业技术资格考试全国统一合格标准。
根据国家战略需求,人力资源社会保障部可以单独划定相关地区经济专业技术资格考试合格标准。
各省级人力资源社会保障部门可根据本地区人才需求状况,确定本地区本年度参加高级经济师(高级人力资源管理师、高级知识产权师,下同)评审的使用标准。
第十二条 初级、中级经济专业技术资格考试合格者,颁发人力资源社会保障部统一印制的经济专业技术资格证书,在全国范围内有效。人力资源管理和知识产权专业分别颁发相应级别的人力资源管理师证书和知识产权师证书。
高级经济专业技术资格考试达到全国统一合格标准者,颁发人力资源社会保障部统一印制的经济专业技术资格考试成绩合格证明。合格证明自考试通过之日起,在全国范围5年内有效。
第十三条 各地区、各部门及具有经济系列高级职称评审权的用人单位按照经济专业人员职称评价标准条件开展高级经济师职称评审。
第十四条 获得初级、中级经济专业技术资格即可认定具备助理经济师(助理人力资源管理师、助理知识产权师)、经济师(人力资源管理师、知识产权师)职称。参加高级经济专业技术资格考试合格并通过评审者,可获得高级经济师职称。
通过单独划定合格标准或使用标准取得的职称,在划定区域内有效。
第十五条 经济专业人员应当认真履行工作职责,按照国家专业技术人员继续教育的有关规定接受继续教育,不断提高专业能力和业务水平。
第十六条 取得导游资格、拍卖师、房地产经纪人协理、银行业专业人员初级职业资格,可对应初级经济专业技术资格;取得房地产估价师、咨询工程师(投资)、土地登记代理人、房地产经纪人、银行业专业人员中级职业资格,可对应中级经济专业技术资格;取得资产评估师、税务师职业资格等相关职业资格,可根据《经济专业人员职称评价基本标准条件》规定的学历、年限条件对应初级或中级经济专业技术资格,并可作为报名参加高一级经济专业技术资格考试的条件。
第十七条 本规定施行前取得的初级、中级经济专业技术资格证书与按照本规定取得的证书效用等同。各地执行的有关职业资格与经济专业技术资格的对应关系,与本规定不一致的按照本规定执行。
第十八条 本规定由人力资源社会保障部负责解释。
经济专业技术资格考试实施办法
第一条 人力资源社会保障部人事考试中心负责经济专业技术资格考试的具体组织实施工作。
各省、自治区、直辖市人力资源社会保障厅(局)人事考试机构承担本地区经济专业技术资格考试的组织实施工作。
第二条 经济专业技术资格考试专家委员会下设考试办公室,办公室设在人力资源社会保障部人事考试中心,承担专家委员会具体工作。
第三条 初级、中级经济专业技术资格考试均设《经济基础知识》和《专业知识和实务》两个科目,《经济基础知识》为公共科目,《专业知识和实务》为专业科目。
高级经济专业技术资格考试设《高级经济实务》一个科目。
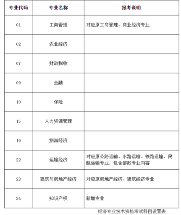
第四条 初级、中级经济专业技术资格考试专业科目和高级经济专业技术资格考试均设工商管理、农业经济、财政税收、金融、保险、运输经济、人力资源管理、旅游经济、建筑与房地产经济、知识产权等10个专业类别。考生在报名时可根据工作需要选择其一。
人力资源社会保障部会同有关行业主管部门根据经济社会发展、职业分类要求和从业人员队伍情况,适时调整经济专业技术资格考试专业设置。
第五条 经济专业技术资格考试原则上每年组织一次,各科目的考试时间根据考试方式、频次等确定。
第六条 初级、中级经济专业技术资格考试成绩实行2年为一个周期的滚动管理方法,应试人员须在连续的两个考试年度内通过全部应试科目,方可取得相应级别经济专业技术资格证书。
第七条 符合考试报名条件的报考人员,按照考试机构规定的程序和要求报名,凭准考证和有效身份证件在指定的日期、时间、地点和考场参加考试。
中央和国务院各部门及所属单位、中央管理企业的人员按属地原则报名参加考试。
第八条 考点原则上设在地级以上城市的大中专院校、中考高考定点学校或考试机构建设的专门场所。
机考考点应具备足够数量的考点机、监考机、考试机等设备,并满足有关软、硬件要求。
第九条 坚持回避原则和考试与培训分开的原则。凡参与考试命题、审题、阅卷等工作的专家及工作人员,不得报名参加当次相关科目的考试,不得参与或举办与考试内容相关的培训。应考人员参加培训坚持自愿原则。
第十条 参与考试组织的考试实施机构、专家及工作人员,应当严格执行专业技术人员资格考试有关的法律法规和规章制度,遵守考试工作纪律和保密规定。
第十一条 对违反考试工作纪律和有关规定的人员,按照国家专业技术人员资格考试违纪违规行为处理规定处理。
附件:经济专业技术资格考试科目设置表
附件
经济专业技术资格考试科目设置表
