各有关行业协会、商会、联盟,各有关企业:
为进一步深化中俄全面战略协作伙伴关系,支持中俄两国中小企业联合发展,由中俄友好、和平与发展委员会和俄中友好、和平与发展委员会联合主办的“第三届中俄中小企业实业论坛”定于2017年10月9(星期一)在广州市东方宾馆举行。论坛将围绕中俄区域合作、教育和科技合作、中俄跨境投资融资、旅游合作、体育合作等议题举办5场圆桌会议。来自俄罗斯的300多家政府机构及企业将围绕农业和食品工业、木材加工、建筑业、机械等18个领域开展b2b对接洽谈。现就有关事项通知如下:
一、主要活动时间地点
(一)“第三届中俄中小企业实业论坛”
2017年10月9日,广州东方宾馆
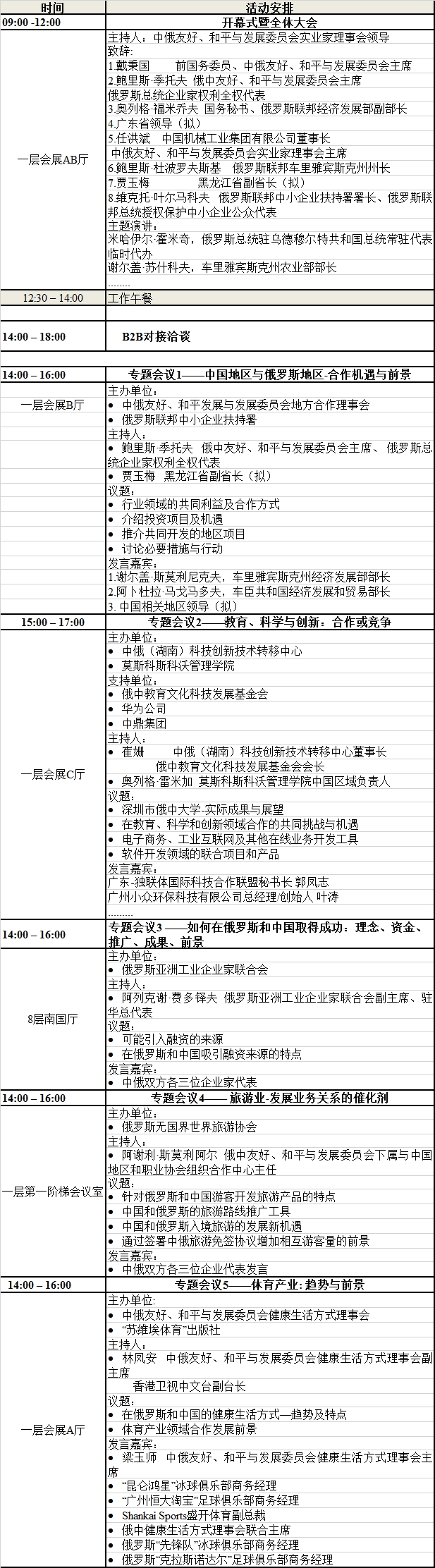
1、“第三届中俄中小企业实业论坛开幕式暨全体大会”,10月9日9:00-12:00,广州东方宾馆一层会展ab厅
2、“专题会议1——中国与俄罗斯地区合作机遇与前景”,10月9日14:00-16:00,广州东方宾馆一层会展b厅
3、“专题会议2——教育、科学与创新:合作或竞争”,10月9日15:00-17:00,广州东方宾馆一层会展c厅
4、“专题会议3——如何在俄罗斯和中国取得成功:理念、资金、推广、成果、前景”,10月9日14:00-16:00,广州东方宾馆八层南国厅
5、“专题会议4——旅游业:发展业务关系的催化剂”,10月9日14:00-16:00,广州东方宾馆一层第一阶梯会议室
6、“专题会议5——体育产业:趋势与前景”,10月9日14:00-16:00,广州东方宾馆一层会展a厅
(二)“中俄中小企业b2b对接洽谈”
2017年10月9日下午14:00-18:00,广州市东方宾馆(具体区域待定)
二、相关工作要求
请有意开展中俄合作的企业和机构参会,并于9月26日(星期二)前报送报名回执。
附件:1.第三届中俄中小企业实业论坛工作草案
2.中俄b2b洽谈领域
3.报名回执
广州市工业和信息化委员会
2017年9月20日
(联系人:许环宇、18122270692,张良、83123818;传真:32026731;邮箱:3572417385@qq.com)
附件1
第三届中俄中小企业实业论坛工作草案
一、时间地点
2017年10月9日
中国广州·东方宾馆
二、组织机构
主办单位:中俄友好、和平与发展委员会
俄中友好、和平与发展委员会
承办单位:中俄友好、和平与发展委员会实业家理事会
俄罗斯联邦中小企业扶持署
三、议程安排(拟)

附件2
中俄b2b洽谈对接领域
1.сельскоехозяйство,переработкапродукцииипищеваяпромышленность农业,食品工业
2.деревообработкаипроизводствопродукциииздерева木业,木制的产品的生产
3.строительствоистроительноеоборудование建筑,建筑设备
4.машиностроение机器制造业
5.приборостроение,электротехникаиэлектроника仪表制造业,电工技术,电子产品
6.химическаяпромышленность化学工业
7.энергетика动力工程
8.нефтеперерабатывающаяпромышленность石油加工业
9.легкаяпромышленность轻工业
10.транспорт运输业
11.здравоохранение保健事业
12.информационныетехнологии,связь信息技术,通信技术
13.научныеисследованияивысокиетехнологии科研,高技术
14.консалтинг,юридическиеуслуги咨询服务,法律服务
15.образовательныеуслуги教育服务
16.туризм,организациядосуга旅游业,休闲
17.органыгосударственнойвласти,общественныеорганизациииобъединения国家政权机关,社会组织
18.прочее其他